|
| 2024年上半年浙江省高等教育自学考试课程免考办理公告 |
| http://www.huaue.com 2024年4月30日 来源:浙江省教育考试院 |
|
2024年上半年浙江省高等教育自学考试课程免考办理即将开始,现将有关事项公告如下:
一、课程免考申请登记的时间为5月11日00:00-20日24:00,现场提交材料的时间由各设区市教育考试机构确定并在其网站公告。考生须按时进行免考申请登记和提交材料,逾期不受理。
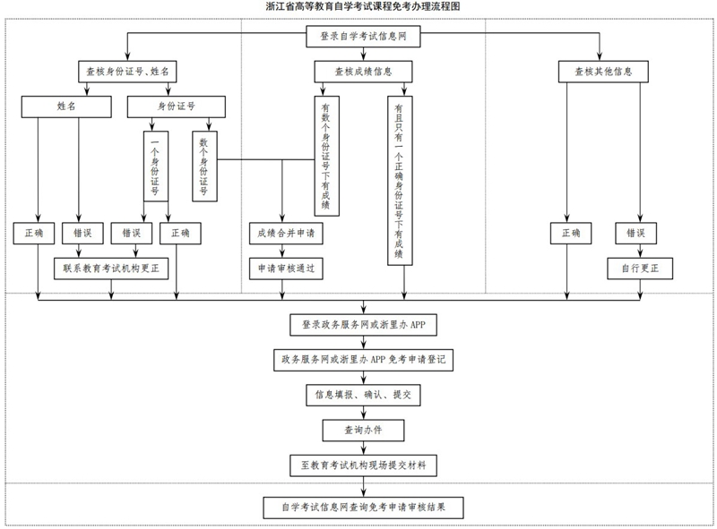
二、课程免考申请登记前,考生须查询核对个人信息(姓名、身份证号、准考证号等)和课程成绩信息,并在规定时间内更正有误的个人信息或课程成绩信息。
三、更正和免考办理的具体时间、步骤、要求及注意事项请参看《浙江省2024年上半年高等教育自学考试课程免考办理考生指南》(附件)。
浙江省高等教育自学考试课程免考办理流程图

四、各设区市教育考试机构网站地址及联系电话

浙江省2024年上半年高等教育自学考试课程免考办理考生指南.doc 点击查看
浙江省教育考试院
2024年4月30日 |
|
关于浙江更多的相关文章请点击查看  |
|
| 特别说明:由于各方面情况的不断调整与变化,华禹教育网(Www.Huaue.Com)所提供的信息为非商业性的教育和科研之目的,并不意味着赞同其观点或证实其内容的真实性,仅供参考,相关信息敬请以权威部门公布的正式信息为准。 |
| |