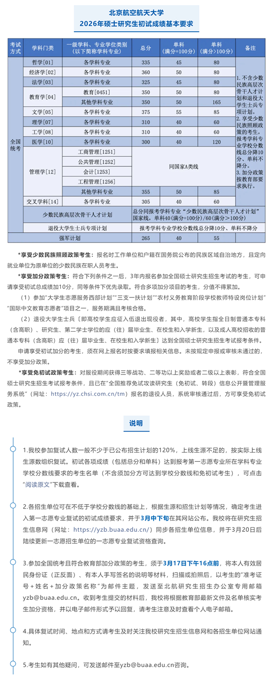
北京航空航天大学2026年硕士研究生初试成绩基本要求公布
http://www.huaue.com  2026年3月14日  来源:北京航空航天大学


  附件: 报考北京航空航天大学2026年硕士研究生满足学校分数线名单.pdf(点击查看)

 关于北京航空航天大学更多的相关文章请点击查看 

特别说明:由于各方面情况的不断调整与变化,华禹教育网(Www.Huaue.Com)所提供的信息为非商业性的教育和科研之目的,并不意味着赞同其观点或证实其内容的真实性,仅供参考,相关信息敬请以权威部门公布的正式信息为准。