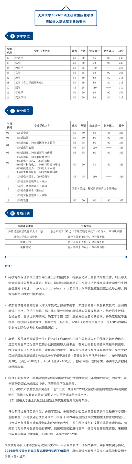
天津大学2026年硕士研究生招生考试初试进入复试基本分数要求
http://www.huaue.com  2026年3月13日  来源:天津大学



 关于天津大学更多的相关文章请点击查看 

特别说明:由于各方面情况的不断调整与变化,华禹教育网(Www.Huaue.Com)所提供的信息为非商业性的教育和科研之目的,并不意味着赞同其观点或证实其内容的真实性,仅供参考,相关信息敬请以权威部门公布的正式信息为准。