2026年香港澳门地区高校在内地招生入学申请已启动。有意向赴港澳高校深造的同学,快来关注招录政策和流程。
招生办法
今年在我省招生的港澳高校中,香港中文大学在统一高考普通类提前录取,香港珠海学院在统一高考普通类招生录取,考生须参加当年高考及统一志愿填报并由我省统一投档录取。
其余13所香港高校和6所澳门高校在我省采用独立的招生方式。考生按照高校的要求提交入学申请,须参加当年高考及高校组织的面试等。高校根据考生高考成绩和面试表现等其他要求录取考生。
被13所香港高校独立招生录取,并经本人向录取高校确认就读的考生,不再参加内地高校的统一录取。同时被澳门高校及内地高校录取的考生,可自行决定在澳门或在内地就读。
港澳高校独立招生有关安排和报考要求已公布,考生家长可以通过高校官网了解相关信息,并结合自身学习成绩和外语水平、生活适应能力和家庭经济状况及未来发展方向等多方面因素,综合考量,理性选报。
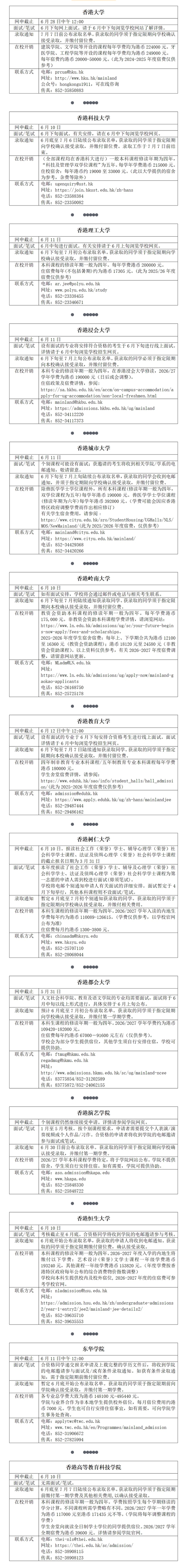
独立招生的香港高校

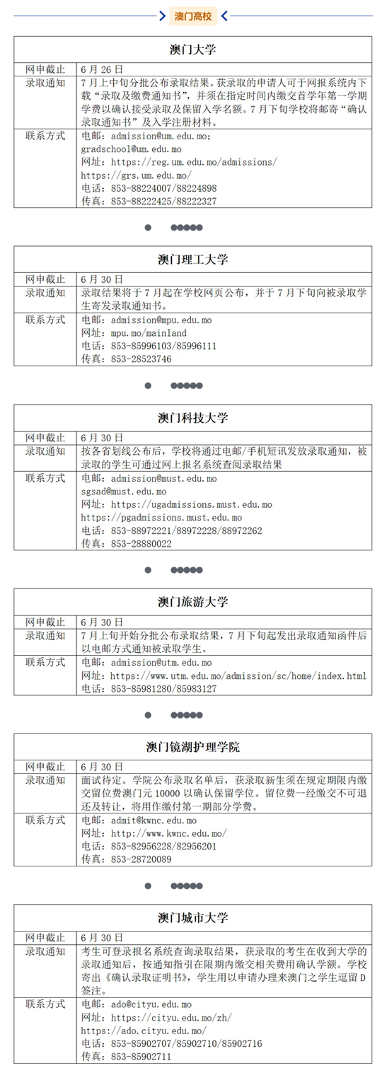
澳门高校

(以上信息仅供参考,具体时间和要求以学校官网发布的招生章程为准)
|